伟特数据恢复中心
网站首页
关于我们
产品中心
新闻中心
数据恢复
数据恢复技术培训
WD硬盘保修
数据销毁
联系我们
English
简体中文
方德信安消磁机系列
MEJW 数据擦除机系列
多功能擦除机系列
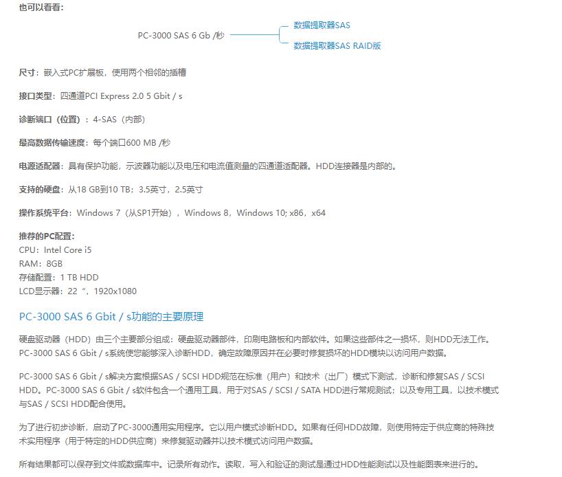
PC-3000数据恢复工具
PRODUCT CENTER
产品中心
网站首页
>>
产品中心
>>
PC-3000数据恢复工具
>>
PC-3000 SAS
当前位置:
PC-3000 SAS
发布时间: 2023-11-02 15:13
商品信息
上一个:
PC-3000 PORTABLE lll
下一个:
PC-3000 Express 黑卡